资源名称:C++面向对象程序设计实验指导书
本书介绍了C++面向对象程序设计的基本知识和编程方法,以及C++面向对象的基本特征。针对初学者的特点, 本书力求通过大量实例、习题和上机实验题,以通俗易懂的语言讲解复杂的概念和方法,使读者能深刻理解和领会面向对象程序设计的特点和风格,掌握其方法和要领,以期帮助读者尽快地迈入面向对象程序设计的大门。本书以应用为目的,大力加强实践环节,注重培养应用能力,适合作为高等院校各专业学生学习C++程序设计课程的教材,也可作为C++语言自学者的参考用书。
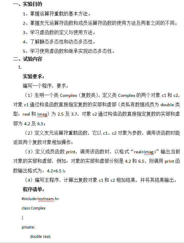
资源截图:

常见问题FAQ
- 免费下载或者VIP会员专享资源能否直接商用?
- 本站所有资源版权均属于原作者所有,这里所提供资源均只能用于参考学习用,请勿直接商用。若由于商用引起版权纠纷,一切责任均由使用者承担。更多说明请参考 VIP介绍。
- 提示下载完但解压或打开不了?
- 找不到素材资源介绍文章里的示例图片?