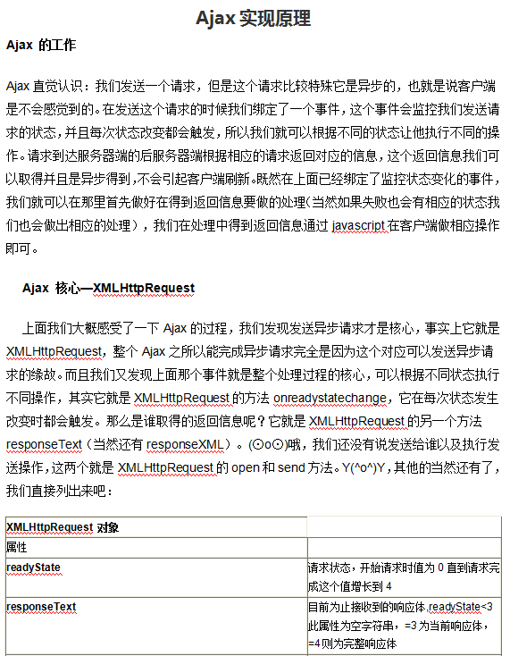
至尊 前端教程 Learn javascript and Ajax with w3Schools 英文pdf_前端开发教程 资源名称:Learn Javascript and Ajax with w3Sc...